重庆市永川区商务委员会行政规范性文件
重庆市永川区商务委员会
重庆市永川区财政局
关于印发永川区推动商贸服务业高质量发展激励政策实施细则的通知
永商务发〔2025〕48号
各镇人民政府、街道办事处,区政府有关部门,有关单位:
现将《永川区推动商贸服务业高质量发展激励政策实施细则》印发给你们,请遵照落实。
永川区推动商贸服务业高质量发展激励政策实施细则
为认真贯彻执行《永川区推动商贸服务业高质量发展激励政策》(永川府办规〔2025〕1号)文件精神,经区商务委、区财政局共同商议,制定本实施细则。
一、鼓励商场市场开展促销活动
(一)奖励标准
支持商圈、商业综合体、专业市场、卖场商业管理运营主体及商贸行业商协会开展销售联动促销活动,按申报的促销费用由高到低进行排名,对年促销费用在100万元以上的前3名,分别给予10万元补助;对年促销费用在50万元以上(已获补助企业除外)的前8名,分别给予5万元补助。
(二)申报主体
在永川区内有实际生产经营活动的商圈、商业综合体、专业市场、卖场商业管理运营主体及商贸行业商协会。
(三)申报程序
1.申请。符合条件的企业、单位在次年的9月底前向区商务委提交《永川区推动商贸服务业高质量发展激励政策兑现申请表》,并附活动方案、活动费用发票、活动现场图片等资料。
2.审核。对促销费用进行审计,区商务委会同相关部门进行审核,向社会公示结果后,按规定程序报批。
(四)受理单位
单位:区商务委流通服务科
电话:023-49829438 023-49824793
二、支持开设品牌首店
(一)奖励标准
通过“开设商业品牌首店评价指标表”打分,按照品牌首店的层级、数量、运营成效及经济影响等情况综合评定5户具有引领性、示范性和带动性的品牌首店,分别给予5万元奖励。
(二)申报主体
在永川区内有实际生产经营活动的企业、单位,开设品牌首店的企业,正常经营满3年以上。
(三)申报程序
1.申请。符合条件的企业、在次年的9月底前向区商务委提交《永川区推动商贸服务业高质量发展激励政策兑现申请表》,并附营业执照、合同、经营门店材料、招商入住协议、销售报表等佐证材料。
2.审核。区商务委牵头开展评审,根据评审结果,择优选取5家,向社会公示结果后,按规定程序报批。
(四)受理单位
单位:区商务委流通服务科
电话:023-49829438 023-49824793
三、大力发展会展经济
(一)奖励标准
1.在区内举办标准展位100个或展出面积5000平方米以上的展会,一次性补助主办方5万元。
2.参加境内展会,一次性补助参展企业宣传推广费,市内展会1000元,市外展会3000元。
3.对开展了境内国际性展会项目的外贸企业给予展位费不高于40%的补贴,单个外贸企业全年补贴不超过10万元。
(二)申报主体
在永川区内有实际生产经营活动的企业、单位,举办、参加和开展符合文件规定条件展会的承办、参展企业或单位。
(三)申报程序
1.申请。符合举办展会的企业,在次年的9月底前向区商务委提交《永川区推动商贸服务业高质量发展激励政策兑现申请表》,并附企业营业执照及相关资质证明复印件(加盖单位公章)、举办展会的证明材料、审批文件、展会活动方案、展会面积或展位数量的证明材料、展会现场照片、参展企业名录及现场签到表等资料。
符合参加境内展会企业,在次年的9月底前向区商务委提交《永川区推动商贸服务业高质量发展激励政策兑现申请表》,并附企业营业执照及相关资质证明复印件(加盖单位公章)、政府部门参展通知文件或邀请函、参展方案、现场参展照片(包含展会门头)。
符合开展了境内国际性展会项目的外贸企业,在次年的9月底前向区商务委提交《企业参加境内国际性展会项目补助申报表》,并附项目申请表、海关代码等证明材料、展位合同、展位确认书、发票、付款凭证等合法票据凭证复印件。
2.审核。区商务委会同相关部门进行审核,向社会公示结果后,按规定程序报批。
(四)受理单位
单位:区商贸物流服务中心、区商务委外资外贸科
电话:023-49585184 023-49829029
四、鼓励电子商务发展
(一)奖励标准
1.支持农产品直播网络销售。电商经营主体开设直播室进行农产品网络销售,对年度农产品销售额达到50万元以上的电商经营主体给予2万元一次性奖励。每年根据销售额从高到低择优奖励10户。
2.支持电子商务做大做强。对电商企业网络销售额达到500万元、1千万元、5千万元及以上的,给予2万元、5万元、10万元的一次性奖励。
3.支持电商企业入驻电商产业园。电商企业入驻区内电商产业园,按实际租用面积,给予3元/平方米/月补贴。
(二)申报主体
在永川区依法从事生产经营活动的电商经营主体、电商企业。
(三)申报程序
1.申请。符合条件的电商经营主体、电商企业,在次年的9月底前向区商务委提交《永川区推动商贸服务业高质量发展激励政策兑现申请表》,并附企业营业执照及相关资质证明复印件(加盖单位公章)、网上销售农特产品等佐证资料(如企业网上销售农特产品直播截图、销售金额汇总表、销售金额后台截图、导出店铺后台销售明细等)。
入驻电商产业园的电商企业,在次年的9月底前向区商务委提交《永川区推动商贸服务业高质量发展激励政策兑现申请表》,并附企业营业执照及相关资质证明复印件(加盖单位公章)、企业入驻电商产业园的租赁合同、现场照片等资料。
2.审核。区商务委会同相关部门进行审核,向社会公示结果后,按规定程序报批。
(四)受理单位
单位:区商贸物流服务中心
电话:023-49585184
五、培育发展商贸服务业主体
(一)奖励标准
新增限额(规模)以上商贸服务业企业、个体经营户,正常经营一年以上的,给予一次性奖励。
1.批发零售企业,年销售额(零售额)5亿元以下,奖励5万元/家;5亿元及以上,奖励10万元/家;10亿元及以上,奖励15万元/家。
2.住宿餐饮企业,年营业额5千万元以下,奖励5万元/家;5千万元及以上,奖励10万元/家;1亿元及以上,奖励15万元/家。
3.批发零售和住宿餐饮个体经营户,奖励2000元/户。
4.服务业企业,年营业额1亿元以下,奖励5万元/家;1亿元及以上,奖励10万元/家。
(二)申报主体
新增限额(规模)以上,正常经营一年以上的商贸服务业企业、个体经营户。
(三)申报程序
1.申请。上年度符合条件的企业、个体工商户,在次年9月底前向所在辖区镇街提交《永川区推动商贸服务业高质量发展激励政策兑现申请表》,并附企业(个体)营业执照复印件、企业(个体)开户许可证复印件(若个体没有对公账户,则需提供转账到经营者的账户的委托书)、联网直报报表等资料。
2.审核。镇街初审后统一交区商务委,区商务委会同区发改委、区统计局、区财政局等部门进行审核,向社会公示结果后,按规定程序报批。
(四)受理单位
单位:区商务委消费运行科
电话:023-49820768
六、鼓励商贸服务业企业做大做强
(一)奖励标准
1.批发企业,年销售额(零售额)达到1亿元、5亿元、10亿元、30亿元及以上,且当年增幅达到25%及以上,分别奖励1万元、2万元、3万元、5万元。
2.零售企业,年销售额(零售额)达到0.5亿元、1亿元、5亿元、10亿元及以上,且当年增幅达到20%及以上,分别奖励1万元、2万元、3万元、5万元。
3.住宿餐饮企业,年营业额达到1千万元、3千万元、5千万元、1亿元及以上,且当年增幅达到20%及以上,分别奖励1万元、2万元、3万元、5万元。
4.服务业企业,年营业额达到5千万元、1亿元、2亿元、3亿元及以上,且当年增幅达到20%及以上的,分别奖励1万元、2万元、3万元、5万元。
(二)申报主体
总量和增速均达到文件规定标准的限上(规上)商贸服务业企业。
(三)申报程序
1.申请。上年度符合条件的企业,在次年9月底前向所在辖区镇街提交《永川区推动商贸服务业高质量发展激励政策兑现申请表》,并附企业(个体)营业执照复印件、企业(个体)开户许可证复印件(若个体没有对公账户,则需提供转账到经营者的账户的委托书)、联网直报报表等资料。
2.审核。镇街初审后统一交区商务委。区商务委会同区发改委、区统计局、区财政局等部门进行审核,向社会公示结果后,按规定程序报批。
(四)受理单位
单位:区商务委消费运行科
电话:023-49820768
七、本实施细则所列条款由区商务委、区财政局负责解释,自发布之日起施行。
附件:1.永川区推动商贸服务业高质量发展激励政策兑现申报表
2.开设商业品牌首店评价指标表
3.企业参加境内国际性展会项目补助申报表
附件1:
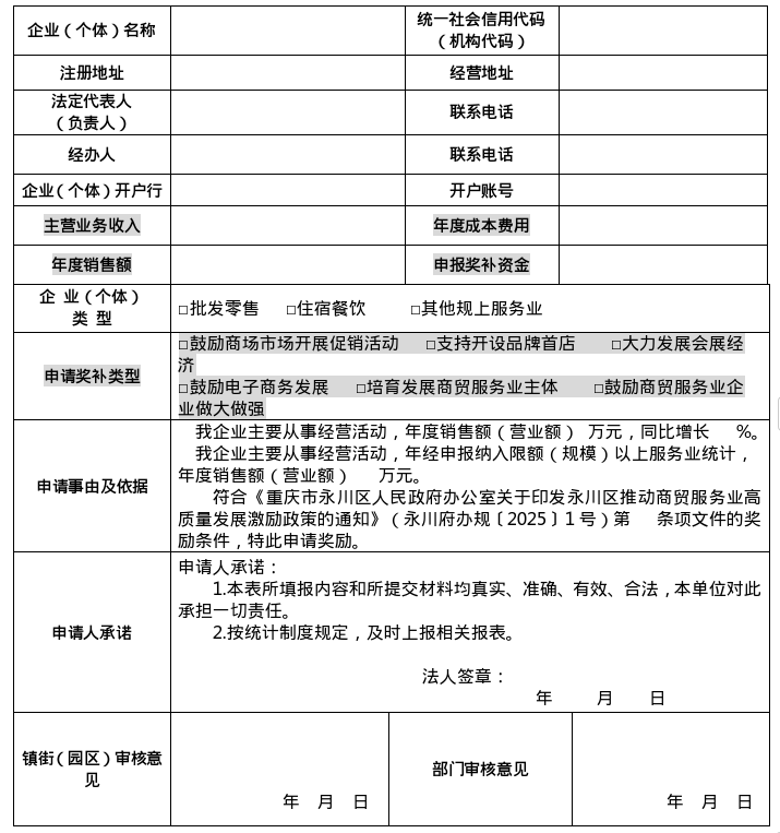
永川区推动商贸服务业高质量发展激励政策兑现申报表

附件2:
开设商业品牌首店评价指标表

附件3:
企业参加境内国际性展会项目补助申报表

国务院网站
地方政府网站
市政府部门网站
区(县)政府网站
返回顶部