| 索引号: | 115003830093369776/2026-00027 | 发文字号: | 永水许可〔2026〕14号 | ||
| 发布机构: | 永川区水利局 | 成文日期: | 2026-03-27 | 发布日期: | 2026-03-27 |
| 标题: | 重庆市永川区水利局关于重庆理文卫生用纸制造有限公司高档生活用纸及护理用品生产项目(一期)水土保持方案准予行政许可的决定 | ||||
| 主题分类: | 其他 | 有效性: | |||
| 索引号: | 115003830093369776/2026-00027 | ||||
| 发文字号: | 永水许可〔2026〕14号 | ||||
| 发布机构: | 永川区水利局 | ||||
| 成文日期: | 2026-03-27 | ||||
| 发布日期: | 2026-03-27 | ||||
| 标题: | 重庆市永川区水利局关于重庆理文卫生用纸制造有限公司高档生活用纸及护理用品生产项目(一期)水土保持方案准予行政许可的决定 | ||||
| 主题分类: | 其他 | ||||
| 有效性: | |||||
永水许可〔2026〕14号
重庆市永川区水利局
关于重庆理文卫生用纸制造有限公司高档生活用纸及护理用品生产项目(一期)水土保持方案准予行政许可的决定
重庆理文卫生用纸制造有限公司:
你单位提交的重庆理文卫生用纸制造有限公司高档生活用纸及护理用品生产项目(一期)水土保持方案审批申请(项目代码:2303-500118-04-05-819865)和《重庆理文卫生用纸制造有限公司高档生活用纸及护理用品生产项目(一期)水土保持方案报告书》收悉。经审查,该申请符合法定条件,根据《中华人民共和国行政许可法》第三十八条第一款、《水行政许可实施办法》第三十二条第一项规定,决定准予行政许可。
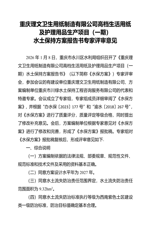
一、水土保持方案总体意见
(一)方案编制目的和意义明确,所依据的法律法规、部委规章、规范性文件、规范标准和技术文件及采用的资料基本正确。
(二)同意方案的设计水平年为2027年。
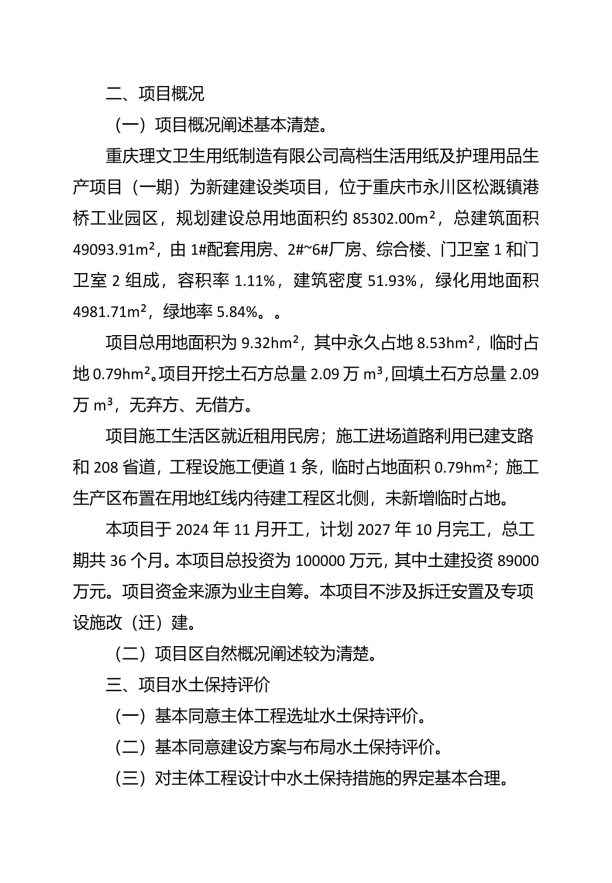
(三)同意水土流失防治责任范围界定,水土流失防治责任范围面积为9.32hm2。
(四)同意项目水土流失防治等级执行西南紫色土区建设类项目一级防治标准。
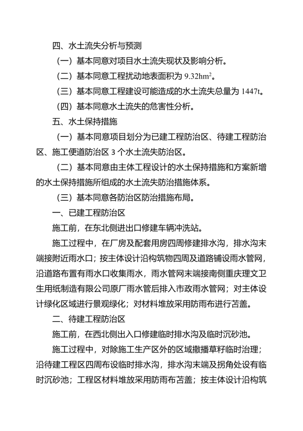
(五)同意水土流失防治目标。其中:水土流失治理度97%,土壤流失控制比1.0,渣土防护率92%,林草植被恢复率97%,林草覆盖率5%。
(六)基本同意水土流失防治分区和分区防治措施体系。
(七)工程水土流失预测时段、范围合理,基本同意水土保持监测时段、内容和方法。
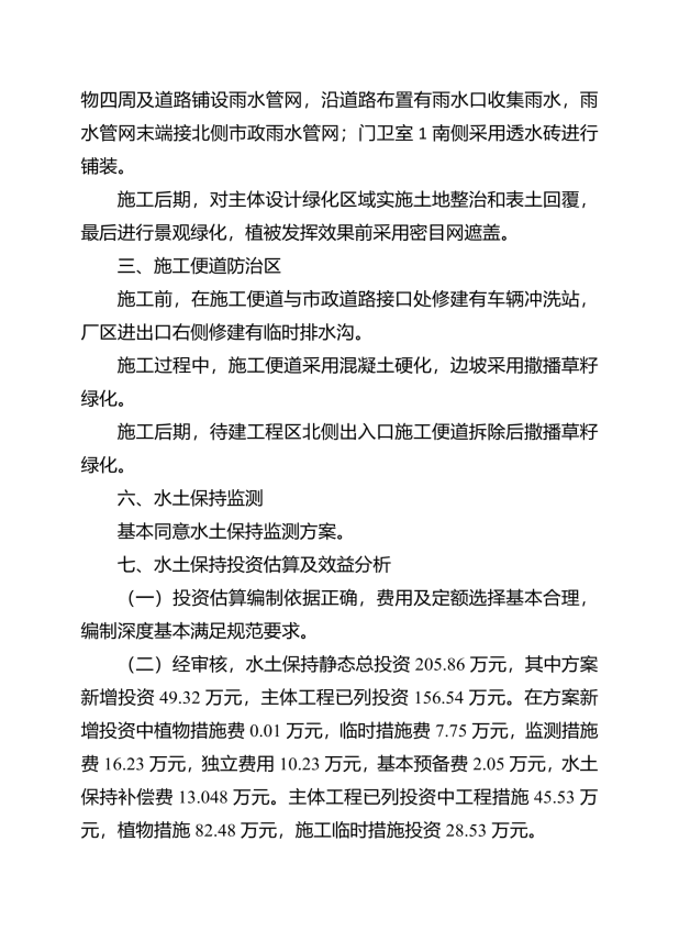
二、水土保持方案投资
水土保持方案总投资205.86万元,其中:主体已列156.54万元,方案新增49.32万元(其中:植物措施费0.01万元,监测措施费16.23万元,施工临时措施费7.75万元,独立费用10.23万元,基本预备费2.05万元,水土保持补偿费130480.00元)
三、工作要求
(一)根据水土保持法律法规和规范标准,认真做好项目建设过程中水土流失防治工作,切实落实水土保持“三同时”制度。
(二)建立水土保持防治责任制,依法开展水土保持监测工作,加强水土流失动态监控。
(三)工程项目开工前向主管税务机关申报缴纳水土保持补偿费。
(四)本项目的地点、规模如发生重大变化,或者水土保持方案实施过程中水土保持措施发生重大变更的,应按照“水利部第53号令”规定办理。
(五)工程完工后、项目投产前,你单位应及时组织开展水土保持设施自主验收,并在自主验收通过3个月内,向我局报备验收材料。
(六)本行政许可决定有效期为3年,水土保持方案自批准之日起满3年,生产建设项目方开工建设的,其水土保持方案开工建设前报我局重新审核。
附件:专家评审意见
重庆市永川区水利局
2026年3月26日
(此件公开发布)
![]()
![]()
![]()
![]()
![]()
![]()
![]()
![]()
![]()
![]()
![]()





— 1 —
