| 索引号: | 115003830093369776/2026-00004 | 发文字号: | 永水许可〔2026〕1号 | ||
| 发布机构: | 永川区水利局 | 成文日期: | 2026-01-04 | 发布日期: | 2026-01-05 |
| 标题: | 重庆市永川区水利局关于永川区胜利路街道排水管网更新改造项目洪水影响评价准予行政许可的决定 | ||||
| 主题分类: | 其他 | 有效性: | |||
| 索引号: | 115003830093369776/2026-00004 | ||||
| 发文字号: | 永水许可〔2026〕1号 | ||||
| 发布机构: | 永川区水利局 | ||||
| 成文日期: | 2026-01-04 | ||||
| 发布日期: | 2026-01-05 | ||||
| 标题: | 重庆市永川区水利局关于永川区胜利路街道排水管网更新改造项目洪水影响评价准予行政许可的决定 | ||||
| 主题分类: | 其他 | ||||
| 有效性: | |||||
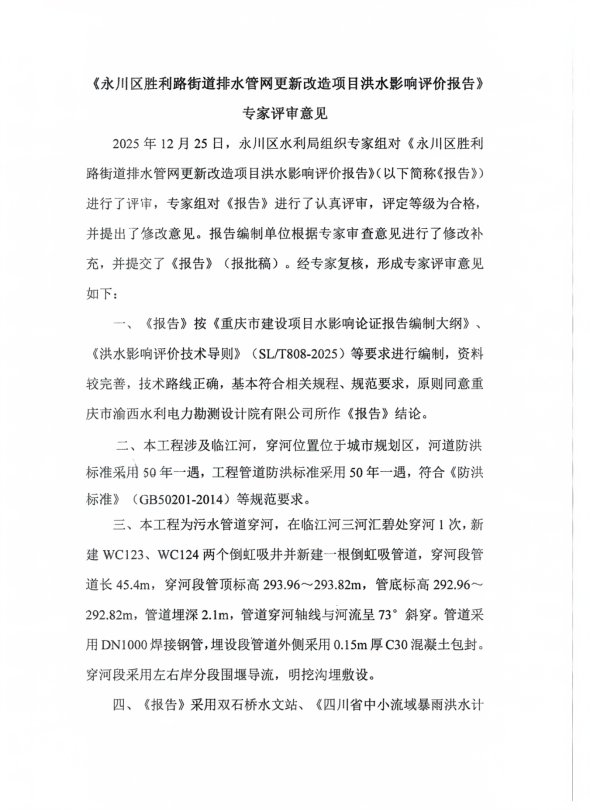
永水许可〔2026〕1号
重庆市永川区水利局
关于永川区胜利路街道排水管网更新改造项目洪水影响评价准予行政许可的决定
重庆永川政鑫综合能源有限公司:
根据你单位关于永川区胜利路街道排水管网更新改造项目洪水影响评价的行政许可申请(项目代码:2404-500118-04-01-98
9248),我局组织专家对《永川区胜利路街道排水管网更新改造项目洪水影响评价报告》进行了审查。根据《行政许可法》第三十八条第一款、《水行政许可实施办法》第三十二条第一项规定和专家评审意见,现就该工程洪水影响评价作出准予行政许可决定。
一、永川区胜利路街道排水管网更新改造项目建设内容包括地下雨水管网等更新改造26.85km,其中涉河点位于南大街街道及中山路街道,涉及河流为临江河,同意采用50年一遇洪水标准进行洪水影响评价。
二、原则同意涉河建设方案的洪水影响评价结论。本工程共1处涉河,涉及临江河三河汇碧河段,为中型穿越工程。新建WC123、WC124两个倒虹吸井,W123井尺寸为3.6×2.4m,井顶高程298.89m,井底高程292.959m,W124井尺寸为3.9×2.4m,井顶高程299.23m,井底高程292.82m,并新建一根倒虹吸管道,穿河管道长45.4m,穿河段管顶标高293.96~293.82m,管底标高292.96~292.82m,埋深2.1m,采用DN1000焊接钢管,埋设段管道外侧采用0.15m厚C30混凝土包封。穿河段采用左右岸分段围堰导流,明挖施工。
本工程的建设不会对现有工程设施及其他第三方合法水事的权益造成不利的影响,对河势稳定、防洪安全及河流行洪基本无影响。
三、有关要求
(一)项目法人应落实好第三方水事权益承诺有关责任事项。
(二)应充分考虑洪水对施工的不利影响,为确保自身防洪安全,工程开工前,项目法人应编制施工期防汛应急预案,报区防汛抗旱指挥部和我局备案。项目法人要充分重视河道保护工作,严禁向河道内倾倒弃土弃渣,施工完工后应及时拆除施工设施,清除弃渣等阻碍物,确保行洪安全。
(三)工程开工后,项目法人要及时将施工放样资料报送我局,我局将对工程控制坐标在内的涉河事项进行核查。
(四)工程竣工后,项目法人应报告我局,我局将对工程控制坐标在内的涉河事项进行全面复核;我局根据复核报告,参加工程项目的综合验收。工程经验收合格后方可启用。
(五)本行政许可决定有效期为3年,自签发之日起计算。期满后,若该工程未开工建设,本行政许可决定自行失效;若要继续建设,应重新履行行政许可手续。工程建设过程中涉河建设方案有较大变更的,也应按规定重新办理许可手续。
(六)项目法人应严格按照批复的内容和要求实施。
附件1:永川区胜利路街道排水管网更新改造项目洪水影响评价报告专家评审意见
附件2:永川区胜利路街道排水管网更新改造项目涉河建筑物主要控制点坐标表
重庆市永川区水利局
2026年1月4日
(此件主动公开发布)
附件1

— 1 —
附件2
工程涉河建筑物控制点坐标表
|
管 段 |
坐标编号 |
坐标值(m) |
备注 | |
|
X |
Y | |||
|
三河汇碧段 |
WC-123 |
3248337.980 |
586884.095 |
|
|
WC-124 |
3248293.369 |
586892.431 |
| |
— 1 —
