重庆市永川区农业农村委员会重庆市永川区财政局关于下达2025年区级财政衔接推进乡村振兴补助资金项目计划的通知
永农委发〔2025〕118号
重庆市永川区农业农村委员会
重庆市永川区财政局
关于下达2025年区级财政衔接推进乡村振兴补助资金项目计划的通知
各镇人民政府、街道办事处,区级相关部门:
根据2025年区级衔接推进乡村振兴补助资金(以下简称衔接资金)预算安排,结合我区巩固拓展脱贫攻坚成果和乡村振兴工作实际,现将2025年区级财政衔接推进乡村振兴补助资金和项目计划下达给你们,并就有关事项通知如下:
一、资金安排
根据财政预算管理和资金管理有关要求,现安排2025年区级财政衔接推进乡村振兴补助资金1570万元,重点支持产业发展、就业、乡村治理、巩固三保障成果等方面,增强已脱贫人口自我发展能力。
二、项目内容
(一)永川区2025年致富带头人培育。安排资金90万元,培养一批创业能力强、经营水平高、带动作用大的农村致富带头人,按1万元的标准给予每人一次性奖补,开展农村致富带头人培训。项目由区农广校组织实施。
(二)永川区2025年培训费。安排资金27万元,用于开展全区乡村振兴干部业务培训,提升业务能力。项目由区农业农村委组织实施。
(三)永川区2025年小额信贷贴息。安排资金30万元,为全区脱贫户及监测户提供小额信贷贴息。项目由区农业农村委组织实施。
(四)永川区2025年项目管理费。安排资金5.5万元,用于对全区项目的立项、设计、日常监管、验收等支出,档案资料、培训等,以确保项目保质保量的完成。项目由区农业农村委组织实施。
(五)永川区2025年雨露计划。安排资金160万元,用于补助全区脱贫户和未消除风险监测对象中的中、高职学生学费,减轻就学压力,确保“应享尽享”,每人每学期补助1500元。项目由区农业农村委组织实施。
(六)永川区2025年乡村治理积分制项目。安排资金205万元,用于全区205个村开展乡村治理积分制,提升农村治理水平。项目由各镇街组织实施。
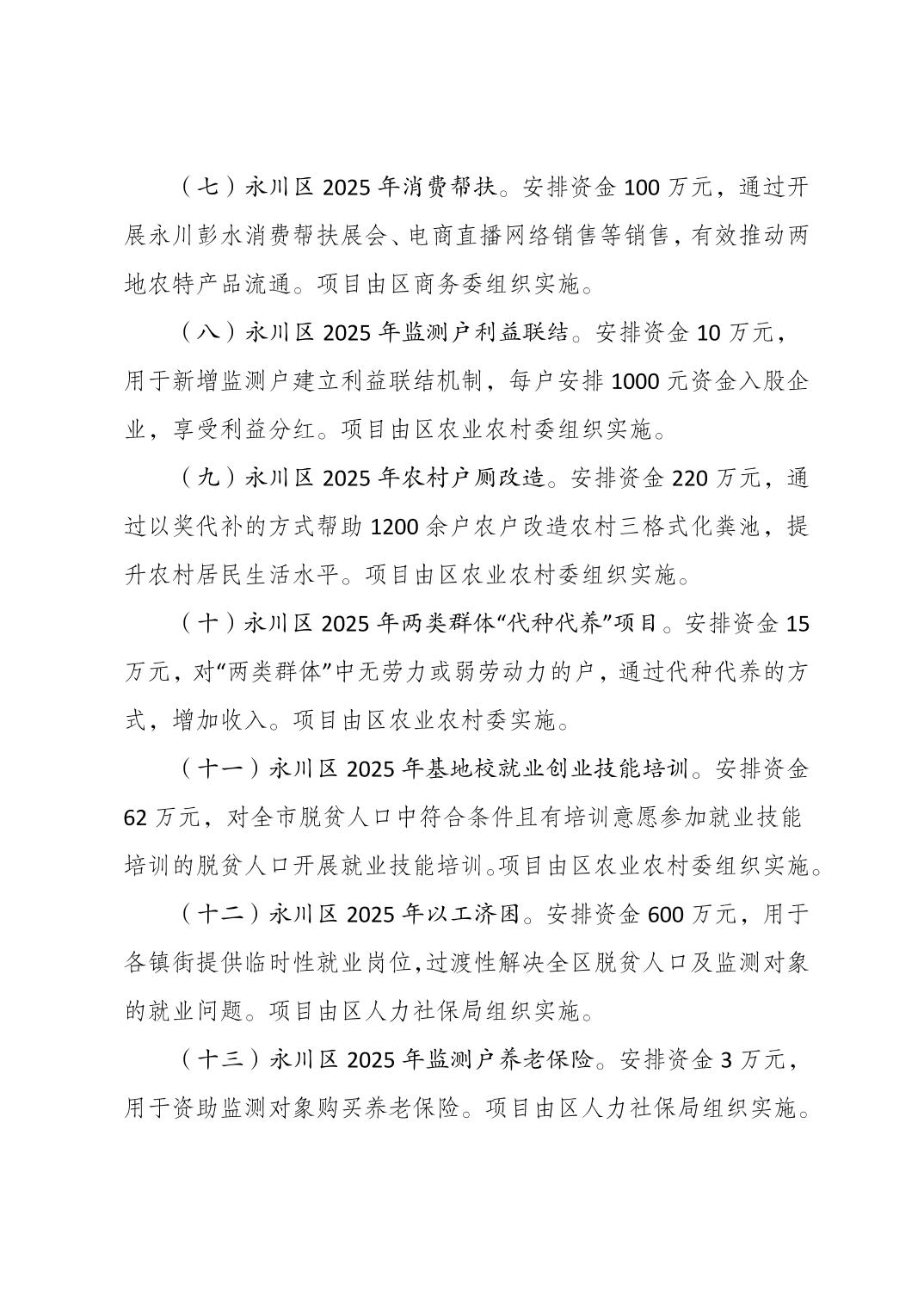
(七)永川区2025年消费帮扶。安排资金100万元,通过开展永川彭水消费帮扶展会、电商直播网络销售等销售,有效推动两地农特产品流通。项目由区商务委组织实施。
(八)永川区2025年监测户利益联结。安排资金10万元,用于新增监测户建立利益联结机制,每户安排1000元资金入股企业,享受利益分红。项目由区农业农村委组织实施。
(九)永川区2025年农村户厕改造。安排资金220万元,通过以奖代补的方式帮助1200余户农户改造农村三格式化粪池,提升农村居民生活水平。项目由区农业农村委组织实施。
(十)永川区2025年两类群体“代种代养”项目。安排资金15万元,对“两类群体”中无劳力或弱劳动力的户,通过代种代养的方式,增加收入。项目由区农业农村委实施。
(十一)永川区2025年基地校就业创业技能培训。安排资金62万元,对全市脱贫人口中符合条件且有培训意愿参加就业技能培训的脱贫人口开展就业技能培训。项目由区农业农村委组织实施。
(十二)永川区2025年以工济困。安排资金600万元,用于各镇街提供临时性就业岗位,过渡性解决全区脱贫人口及监测对象的就业问题。项目由区人力社保局组织实施。
(十三)永川区2025年监测户养老保险。安排资金3万元,用于资助监测对象购买养老保险。项目由区人力社保局组织实施。
(十四)永川区2025年城乡居民基本医疗保险。安排资金10万元,用于全区脱贫人口及监测对象参加城乡居民基本医疗保险。项目由区医保局组织实施。
(十五)永川区卫星湖街道南华村2025年冻库修建项目。安排资金5万元,项目由卫星湖街道组织实施。
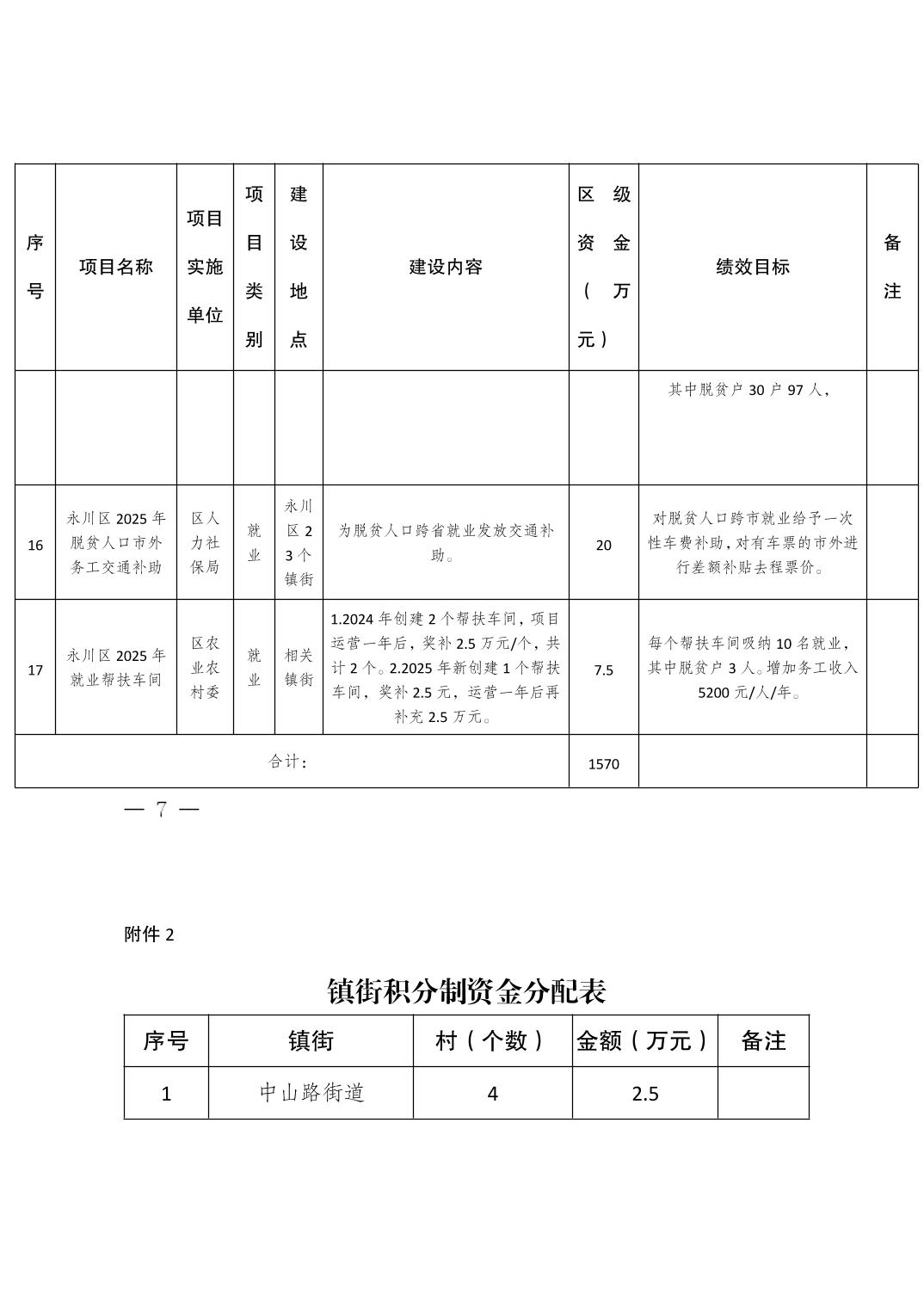
(十六)永川区2025年脱贫人口市外务工交通补助。安排资金20万元,为脱贫人口跨省就业发放一次性交通补助。项目由区人力社保局组织实施。
(十七)永川区2025年就业帮扶车间。安排资金7.5万元,用于全区就业帮扶车间的创建,项目由区农业农村委组织实施。
三、工作要求
(一)严格规范资金使用。严格按照资金管理办法规定,不得将资金用于单位基本支出、交通工具、通讯设备、修建楼堂馆所、各种奖金津贴、福利补助、偿还债务、垫资以及美化、绿化、亮化等衔接资金负面清单内容。
(二)加强资金项目绩效管理。各镇街、相关部门要切实履行衔接资金绩效管理主体责任,提前设定科学合理的绩效目标,全面实施衔接资金项目绩效管理,要强化产业项目带贫减贫机制,明确收益使用分配,切实提高财政衔接资金使用效益。
(三)加强项目资金日常监管。切实履行资金项目监管主体责任,落实项目资金具体管理责任人,强化衔接资金项目日常管理。要严格执行衔接资金分配一律公开,镇村级项目安排和资金使用一律公告公示的“两个一律”要求,对项目建设内容及衔接资金补助金额等予以公示,引导群众参与项目决策、实施、管理和监督,主动接受群众和社会监督。
(四)严肃查处腐败和作风问题。畅通举报渠道,主动接受群众、社会各界各方面监督。进一步健全监督检查机制,及时开展项目实施情况检查,督促项目实施单位限期整改,对拒不整改或整改不力、未达到整改效果的严肃追责问责,绝不手软。对衔接资金项目建设中存在的腐败和作风问题要加强线索搜集、重点关注,严禁套取、骗取项目资金,不得重复享受项目补助资金。若有违规违纪问题将移交纪检监察机关处理,违法行为将移送司法机关处理,确保衔接资金用到实处,保障群众利益。
附件:1.永川区2025年区级财政衔接推进乡村振兴补助资金项目计划安排表
2.镇街积分制资金分配表
重庆市永川区农业农村委员会 重庆市永川区财政局
2025年6月4日
(此件公开发布)
附件1
永川区2025年区级财政衔接资金项目计划安排表
|
序号 |
项目名称 |
项目实施单位 |
项目类别 |
建设 地点 |
建设内容 |
区级资金(万元) |
绩效目标 |
备注 |
|
1 |
永川区2025年致富带头人培育 |
区农广校 |
就业 |
永川区23个镇街 |
培养一批创业能力强、经营水平高、带动作用大的农村致富带头人,按1万元的标准给予每人一次性奖补,开展农村致富带头人培训。 |
90 |
培养90名创业能力强、经营水平高、带动作用大的农村致富带头人,带动农户增收,并开展农村致富带头人培训。 |
|
|
2 |
永川区2025年培训费 |
区农业农村委 |
就业 |
永川区23个镇街 |
开展乡村振兴干部业务培训。 |
27 |
培训乡村振兴干部200人以上,提升业务能力。 |
|
|
3 |
永川区2025年小额信贷贴息 |
区农业农村委 |
产业发展 |
永川区23个镇街 |
鼓励全区满足条件的脱贫户和监测户贷款发展产业增收,其中对贷款期限在1年以内的财政贴息率不超过1年期LPR;1年以上的贴息率不超过5年期以上LPR |
30 |
预计贴息240户以上,扶持脱贫户和监测户发展产业,增加收入。 |
|
|
4 |
永川区2025年项目管理费 |
区农业农村委 |
项目管理费 |
永川区23个镇街 |
用于对全区项目的立项、设计、日常监管、验收等支出,档案资料、培训等,以确保项目保质保量的完成 |
5.5 |
对开展项目实施全方位的监管,确保项目如期高质量完成,增加脱贫户收入,巩固脱贫攻坚成果 |
|
|
5 |
永川区2025年雨露计划 |
区农业农村委 |
巩固三保障成果 |
永川区23个镇街 |
补助中职、高职学生(每人每学期1500元) |
160 |
预计今年将为1000人次的学生提供补助,减轻就学压力,确保“应学尽学”。 |
|
|
6 |
永川区2025年乡村治理积分制项目 |
23个镇街 |
乡村治理和精神文明建设 |
永川区23个镇街 |
在全区205个行政村安排总资金205万元,用于运行爱心公益积分超市、购置积分兑换用品等 |
205 |
激发群众参与乡村振兴的内生动力,充分发挥“爱心公益积分超市”在乡村治理工作中的正向激励作用,积极调动村民投身产业发展、参加公益劳动、参与村容村貌整治的积极性,促进农村和谐稳定。受益人口约5万人,脱贫人口及监测对象约10855人。 |
|
|
7 |
永川区2025年消费帮扶 |
区商委委 |
产业发展 |
永川区23个镇街 |
开展直播带货、消费帮扶展会、乡村振兴电商大赛、参加省外消费帮扶乡村振兴展会、乡村振兴电商人才培训、市场建设和农村物流、品牌打造、打造消费扶贫专馆和展销平台等相关工作,促进农特产品销售 |
100 |
通过开展永川彭水消费帮扶展会、电商直播网络销售等销售,有效推动两地农特产品流通。通过帮扶销售农特产品达到1000万元以上。 |
|
|
8 |
永川区2025年监测户利益联结 |
区农业农村委 |
产业发展 |
永川区23个镇街 |
给予新增监测户1000元入股资金,打款到企业,享受利益分红 |
10 |
项目实施可使100户监测户人均增加收入60元以上,有效形成利益联结 |
|
|
9 |
永川区2025年农村户厕改造 |
区农业农村委 |
乡村建设行动 |
永川区23个镇街 |
以奖代补的方式帮助1200户农户改造农村三格式化粪池,提升厕屋240户。 |
220 |
通过以奖代补的方式帮助1200户农户改造农村三格式化粪池,提升厕屋240户。 |
|
|
10 |
永川区2025年两类群体“代种代养”项目 |
区农业农村委 |
产业发展 |
永川区23个镇街 |
对“两类群体”中无劳力或弱劳动力的户,通过代种代养的方式,增加收入 |
15 |
项目按照3000元/户标准,向签订协议的市场经营主体或大户进行补贴,用于其生产经营购买物资。年底,市场经营主体或大户按照“固定收益(3000元/户)+效益分红”(代种代养所产生利润的50%,但保底收益不得低于补助资金的6%,即180元/户)的标准对签订代种代养协议的低收入户进行分红 |
|
|
11 |
永川区2025年基地校就业创业技能培训 |
区农业农村委 |
就业 |
重庆水利电力职业技术学院 |
对全市脱贫人口(监测对象)中有培训意愿参加就业技能培训的脱贫人口,年龄在16—60周岁,符合所学专业身体要求和企业用工条件的劳动力或半劳动力开展就业技能培训。 |
62 |
市级培训基地校已创建,对符合条件的低收入群体开展水电工专业培训,培训结束后,区农业农村委及时按补助标准对基地校进行补助,对脱贫人口、监测人口落实务工补贴。 |
|
|
12 |
永川区2025年以工济困 |
区人力社保局 |
就业 |
永川区23个镇街 |
用于各镇街提供临时性就业岗位,过渡性解决全区脱贫人口及监测对象共700多人的就业问题 |
600 |
为不少于700名脱贫户、监测对象提供临时性就业岗位,助力增收。 |
|
|
13 |
永川区2025年监测户养老保险 |
区人力社保局 |
巩固三保障成果 |
永川区23个镇街 |
为全区监测户购买养老保险。 |
3 |
促进监测户全面参保,提高后期养老待遇。 |
|
|
14 |
永川区2025年城乡居民基本医疗保险 |
区医保局 |
巩固三保障成果 |
永川区23个镇街 |
按照30元/人的标准资助脱贫人口参加城乡居民基本医疗保险。 |
10 |
通过实施脱贫人口参加基本医疗保险项目,资助脱贫人口5600余名,达到脱贫户看病就医减少医疗费用的目标 |
|
|
15 |
永川区卫星湖街道南华村2025年冻库修建项目 |
卫星湖街道 |
产业发展 |
卫星湖街道南华村 |
新建150立方冻库1个 |
5 |
|
|
|
16 |
永川区2025年脱贫人口市外务工交通补助 |
区人力社保局 |
就业 |
永川区23个镇街 |
为脱贫人口跨省就业发放交通补助。 |
20 |
对脱贫人口跨市就业给予一次性车费补助,对有车票的市外进行差额补贴去程票价。 |
|
|
17 |
永川区2025年就业帮扶车间 |
区农业农村委 |
就业 |
相关镇街 |
1.2024年创建2个帮扶车间,项目运营一年后,奖补2.5万元/个,共计2个。2.2025年新创建1个帮扶车间,奖补2.5元,运营一年后再补充2.5万元。 |
7.5 |
每个帮扶车间吸纳10名就业,其中脱贫户3人。增加务工收入5200元/人/年。 |
|
|
合计: |
1570 |
|
| |||||
附件2
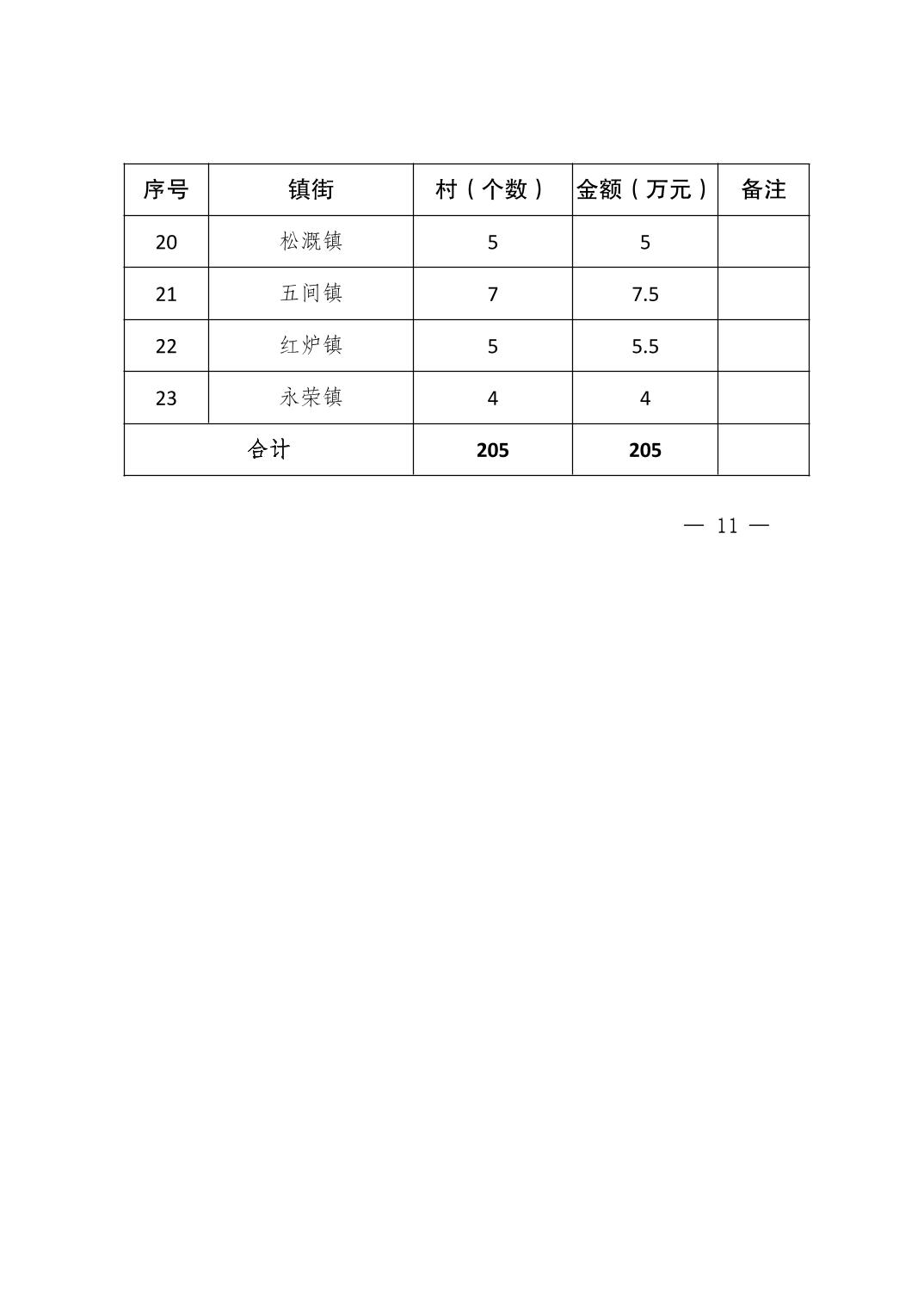
镇街积分制资金分配表
|
序号 |
镇街 |
村(个数) |
金额(万元) |
备注 |
|
1 |
中山路街道 |
4 |
2.5 |
|
|
2 |
胜利路街道 |
8 |
7.5 |
|
|
3 |
南大街街道 |
7 |
7 |
|
|
4 |
陈食街道 |
14 |
13.5 |
|
|
5 |
卫星湖街道 |
7 |
7 |
|
|
6 |
大安街道 |
12 |
12 |
|
|
7 |
茶山竹海街道 |
7 |
7.5 |
|
|
8 |
朱沱镇 |
18 |
18 |
|
|
9 |
来苏镇 |
13 |
14 |
|
|
10 |
何埂镇 |
15 |
15 |
|
|
11 |
三教镇 |
13 |
12.5 |
|
|
12 |
板桥镇 |
11 |
12 |
|
|
13 |
仙龙镇 |
12 |
11.5 |
|
|
14 |
吉安镇 |
7 |
6.5 |
|
|
15 |
金龙镇 |
7 |
7 |
|
|
16 |
临江镇 |
10 |
9.5 |
|
|
17 |
青峰镇 |
5 |
5 |
|
|
18 |
宝峰镇 |
5 |
6 |
|
|
19 |
双石镇 |
9 |
9 |
|
|
20 |
松溉镇 |
5 |
5 |
|
|
21 |
五间镇 |
7 |
7.5 |
|
|
22 |
红炉镇 |
5 |
5.5 |
|
|
23 |
永荣镇 |
4 |
4 |
|
|
合计 |
205 |
205 |
| |
