| 索引号: | 11500383009336539H/2025-00207 | 发文字号: | 无 | ||
| 发布机构: | 永川区发展改革委 | 成文日期: | 2025-08-25 | 发布日期: | 2025-08-25 |
| 标题: | 重庆市公共资源交易平台市场主体信息登记操作手册 | ||||
| 主题分类: | 其他 | 有效性: | |||
| 索引号: | 11500383009336539H/2025-00207 | ||||
| 发文字号: | 无 | ||||
| 发布机构: | 永川区发展改革委 | ||||
| 成文日期: | 2025-08-25 | ||||
| 发布日期: | 2025-08-25 | ||||
| 标题: | 重庆市公共资源交易平台市场主体信息登记操作手册 | ||||
| 主题分类: | 其他 | ||||
| 有效性: | |||||
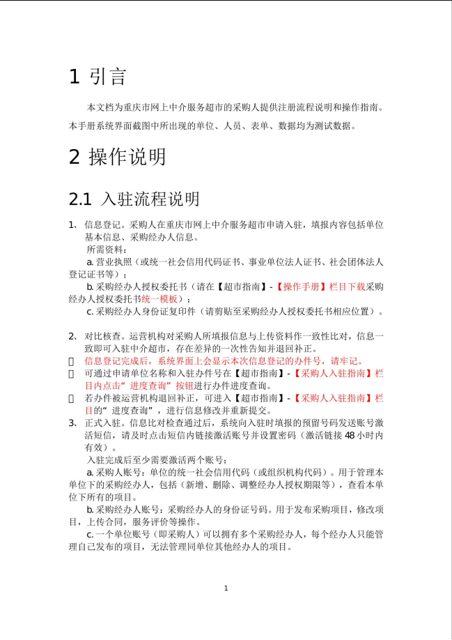
重庆市公共资源交易平台市场主体信息登记操作手册
一、主体信息登记准备
1.1 登陆重庆市公共资源交易网(www.cqggzy.com),首页点击“市场主体信息登记”或通过“主体信息——市场主体信息登记”进入市场主体信息登记主页面:


1.2 阅读主体登记流程,点击阅读“相关通知”,下载并安装系统驱动(必须),如主体交易时需要使用CA证书,请点击阅读“CA数字证书办理指南”:

二、主体信息登记
2.1 点击“市场主体登记”标签页,进入主体信息登记流程:

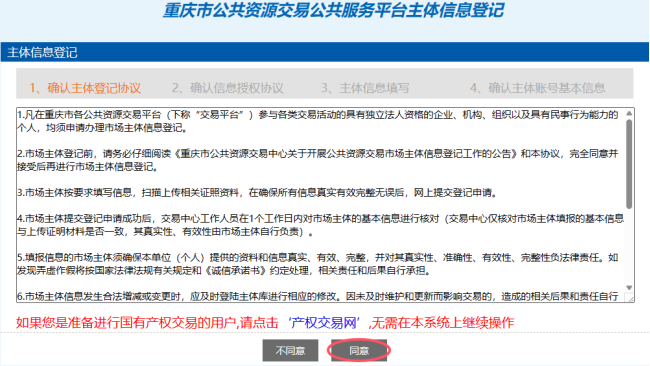
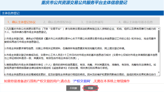
2.2 仔细阅读主体信息登记协议并点击“同意”:

2.3 仔细阅读主体信息授权协议并点击“同意”:

2.4 设置登陆名及密码,选择用户类型,完成单位名称等信息的填写。若市场主体已办理CA数字证书,可点击“读取锁信息”,自动获取单位名称、统一社会信用代码等信息:

2.5确认登录名等信息,并妥善记录、保存,以备重置密码时使用:

2.6 选择首次登记时所用的主体类型,进入主体信息完善页面:

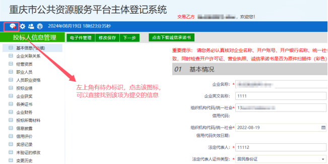
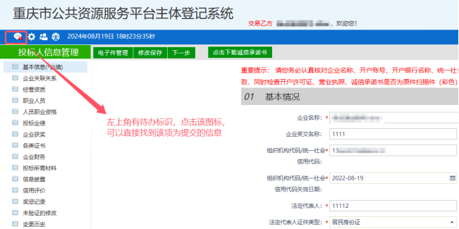
2.7进入主体信息登记平台,完善基本信息:

2.8 点击下载诚信承诺书,并将其打印盖章后扫描成图片,在后面电子件管理中上传至对应栏目:

2.9 完善基本信息,带红色*的字段为必填项:

2.10 将相关的纸质资料扫描后,点击“电子件管理”按钮,一一对应上传至相应栏目:

2.11 基本信息填写完成后,点击“下一步”,确认信息填写无误之后,点击“提交核查”:

2.12 阅读注意事项,并点击“确认提交”:

2.13 出现“信息提交成功”字样,点击确定,信息登记申请将提交至交易中心:

2.14 系统页面加载出“待验证”状态标记,则基本信息登记申请提交成功。交易中心工作人员将在一个工作日内对市场主体填报的基本信息进行在线核对,请关注主体库系统及主体信息展示页面,查看核对通过情况:

三、主体信息展示
3.1 交易中心核对通过后,市场主体登陆主体库系统,系统页面会出现“验证通过”标记:

3.2 核对通过后的市场主体信息将进入重庆市公共资源交易网市场主体信息库,并对外展示,接受社会监督。请各市场主体保证信息填写的准确性,并尽可能完善各类信息的录入:


四、信息新增或变更
4.1 在登记系统首页上进入“主体信息库登录”页面:

4.2 进入主体信息库登录页面,根据是否已办理CA证书,选择登录方式:

4.3 选择主体类型,进入主体信息管理页面:

4.4 进入主体信息管理页面后选择需修改的信息栏目,以基本信息为例,点击“修改信息”按钮,进行信息的修改:

4.5 修改完成之后,重新提交审核:


4.6 阅读注意事项,并点击“确认提交”:

4.7 出现“信息提交成功”字样,点击确定:

4.8 系统页面加载出“待验证”状态,则基本信息修改提交成功,请耐心等待中心人员审核:

注:如新增、变更信息设计基本信息及基本信息相关扫描件的,需要提交至交易中心进行核对,核对通过后的信息方可进入主体库;如新增、变更信息不涉及基本信息的,在市场主体录入并提交后自动进入主体库。市场主体因为及时办理新增、变更登记而影响交易的,造成的后果由市场主体自行承担。
五、市场主体登录交易系统
5.1 主体信息登记申请核对通过之后,主体即可通过首页“市场主体信息登记-交易平台登录”分别登录各交易系统:

5.2 统一认证登录系统提供了4种登录方式,市场主体根据情况选择任一方式登录均可跳转登录到各交易系统:

5.3 进入确认授权页面,确认账户基本信息,并点击“确认授权”,进入确认登录页面,点击“确认登录”:


5.4 进入交易系统:

5.5 上述4类登录方式在非首次登录交易系统的情况下,可直接到重庆市公共资源交易网首页,挑选已接入统一认证系统的各交易系统直接登录:

以重庆市电子招投标系统为例,通过首页进入系统登录页面,系统同样提供了4种登录方式,市场主体根据情况选择任一方式登录均可登录进入各交易系统:

六、企业关联关系
登录主体库系统后,点击左侧菜单‘企业关联关系’进入关联关系功能界面:

所有发起过关系绑定的单位均可在此页面查看,页面分类展示当前主体单位的直接上下级关系主体单位信息列表。
6.1查看列表中单位的关系绑定状态,选择不同状态可查看对应状态下关系单位:

根据列表中关联状态个性化显示操作按钮,‘关联’按钮对应‘已拒绝’、‘已撤回’、‘已解绑’状态;
‘已确认’状态可‘解除’已确认的关联关系;
‘确认中’状态可‘撤回’已提交但还未确认的关联关系;
‘已解绑’状态为确认过关联关系但已撤回;

操作‘查看’按钮进入详情页,可查看对应主体单位之间发起关联关系的相关记录:

6.2、新建关系
选择‘新增下级主体单位’按钮,弹出挑选下级主体单位界面:

通过统一社会信用代码或单位名称搜索查找所有已入库的主体单位信息,新增下级主体单位时可多选批量发起确认。
已选择列表中需对每个已选择的下级主体单位下拉选择对应的关系类型,类型包含:分公司、全资企业、控股企业、代管企业,选择关系类型后点击“确认选择”即发送关联申请:

6.3确认关系
上级单位发起关系申请后,被绑定下级单位登录主体信息库,系统首页待办列表中生成待办申请,点开待办后操作‘确认’/‘拒绝’按钮确认关系:


被请求单位做处理后,会给请求单位返回一条通知待办:


6.4关系解除
在关系列表中对关联状态为‘已确认’的单位做解绑处理,解绑操作后会发送待办给被解绑单位做确认处理:


6.5撤回关系
在关系列表中对关联状态为‘确认中’的单位撤回关系请求,点击撤回后会向对应单位发送撤回请求待办:


6.6重新请求
在关系列表中对关联状态为‘已撤回’、‘已解绑’、‘已拒绝’的单位,重新申请关系绑定请求,重新给被请求绑定单位发起关系确认待办,待办信息内容与6.3确认关系一致:

6.7关系类型变更
在关系列表中对关联状态为‘已确认’的单位,可调整关系类型,发起调整后会给被申请变更单位发起关系类型变更确认的待办:


打开待办后,可对本次变更请求做‘确认’或‘拒绝’操作:

七、子账号管理
登录主体库系统后,点击左侧菜单‘子账号管理’进入关联关系功能界面。在子账号管理界面可对子账号做新增、修改、禁用/启用、查询等操作:

7.1新增子账号
操作‘新增账号’按钮,新建新增录入页面。按页面内容填写登录账号、手机号码、使用者姓名和身份证信息(带*为必填)。注意:手机号码在本单位子账号中不允许重复:

点击‘保存并新增’或者‘保存并关闭’按钮提示成功后,系统会把初始随机密码发送短信到对应手机号码。
7.2修改子账号
操作子账号列表中‘修改’按钮:

对子账号的登录账号、手机号码、使用者姓名和身份证信息做修改调整:

修改完毕后,点击‘修改保存’按钮提示成功后生效。
7.3禁用/启用子账号
勾选需要禁用或启用已禁用的账号,操作‘启用/禁用’按钮:

确定操作后生效,列表对应账号状态更新为‘禁用’或‘启用’。
7.4子账号密码重置
操作子账号列表中‘重置密码’按钮:

确定操作后生效,系统会把重置随机密码发送短信到对应子账号手机号码。
7.5子账号登录主体库
子账号登录系统只支持用户名登录方式:

进入主体库系统后,只有查看主体单位基本信息,查看/修改个人信息,修改密码权限:

八、其他功能
主体信息新增或修改时,如果未填写完成,可不点击“下一步”提交审核,点击“修改保存”,此时已填报信息可保存。同时,系统左上角会有待办事宜提醒标识,提示您尚未提交审核:



九、密码重置/找回
9.1 进入“市场主体信息登记”交易平台登录版块,找到“忘记登录名或密码”.此功能只支持主体库主账号密码找回:

9.2使用注册人手机号码进行找回(单位名称、联系人、手机号码信息必须填写为初次注册时的信息):

9.3若无法使用手机号码找回密码或忘记登录名等其他原因,则可使用申诉找回,请下载遗失说明填写完成附营业执照复印件,加盖公司公章传到指定邮箱等待密码重置:
十、CA锁与主体库账号绑定
10.1实体CA(U盘锁)绑定。需确保主体库账号验证通过、CA锁信息和主体库信息一致、电脑上有CA锁驱动(如果有其他CA锁驱动会出现登录不上的情况)后。用CA锁登录“主体信息库”:

登录成功后,退出主体信息库,登录电子招投标系统(绑定为首次登录,需要用统一认证登录。)。登录成功就算绑定成功:

10.2手机CA锁(标e证)绑定。企业认领完成后直接使用扫码登录即可。或者登录主体信息库之后,选择绑定标e证:


10.3全国共享互认CA绑定。需确保主体库账号验证通过、CA互认共享APP中证书企业信息和主体库信息一致。用CA互认共享APP扫码登录“主体信息库”:

登录成功后,退出主体信息库,登录电子招投标系统(绑定为首次登录,需要用统一认证登录。)。登录成功就算绑定成功:

CA数字证书办理及绑定操作手册
一、主体信息登记准备
1.1 登陆重庆市公共资源交易网(www.cqggzy.com),首页点击“市场主体信息登记”或通过“主体信息——市场主体信息登记”进入市场主体信息登记主页面:


1.2 阅读主体登记流程,点击阅读“相关通知”,下载并安装系统驱动(必须),如主体交易时需要使用CA证书,请点击阅读“CA数字证书办理指南”:

二、主体信息登记
2.1 点击“市场主体登记”标签页,进入主体信息登记流程:

2.2 仔细阅读主体信息登记协议并点击“同意”:

2.3 仔细阅读主体信息授权协议并点击“同意”:

2.4 设置登陆名及密码,选择用户类型,完成单位名称等信息的填写。若市场主体已办理CA数字证书,可点击“读取锁信息”,自动获取单位名称、统一社会信用代码等信息:

2.5确认登录名等信息,并妥善记录、保存,以备重置密码时使用:

2.6 选择首次登记时所用的主体类型,进入主体信息完善页面:

2.7进入主体信息登记平台,完善基本信息:

2.8 点击下载诚信承诺书,并将其打印盖章后扫描成图片,在后面电子件管理中上传至对应栏目:

2.9 完善基本信息,带红色*的字段为必填项:

2.10 将相关的纸质资料扫描后,点击“电子件管理”按钮,一一对应上传至相应栏目:

2.11 基本信息填写完成后,点击“下一步”,确认信息填写无误之后,点击“提交核查”:

2.12 阅读注意事项,并点击“确认提交”:

2.13 出现“信息提交成功”字样,点击确定,信息登记申请将提交至交易中心:

2.14 系统页面加载出“待验证”状态标记,则基本信息登记申请提交成功。交易中心工作人员将在一个工作日内对市场主体填报的基本信息进行在线核对,请关注主体库系统及主体信息展示页面,查看核对通过情况:

三、主体信息展示
3.1 交易中心核对通过后,市场主体登陆主体库系统,系统页面会出现“验证通过”标记:

3.2 核对通过后的市场主体信息将进入重庆市公共资源交易网市场主体信息库,并对外展示,接受社会监督。请各市场主体保证信息填写的准确性,并尽可能完善各类信息的录入:


四、信息新增或变更
4.1 在登记系统首页上进入“主体信息库登录”页面:

4.2 进入主体信息库登录页面,根据是否已办理CA证书,选择登录方式:

4.3 选择主体类型,进入主体信息管理页面:

4.4 进入主体信息管理页面后选择需修改的信息栏目,以基本信息为例,点击“修改信息”按钮,进行信息的修改:

4.5 修改完成之后,重新提交审核:


4.6 阅读注意事项,并点击“确认提交”:

4.7 出现“信息提交成功”字样,点击确定:

4.8 系统页面加载出“待验证”状态,则基本信息修改提交成功,请耐心等待中心人员审核:

注:如新增、变更信息设计基本信息及基本信息相关扫描件的,需要提交至交易中心进行核对,核对通过后的信息方可进入主体库;如新增、变更信息不涉及基本信息的,在市场主体录入并提交后自动进入主体库。市场主体因为及时办理新增、变更登记而影响交易的,造成的后果由市场主体自行承担。
五、市场主体登录交易系统
5.1 主体信息登记申请核对通过之后,主体即可通过首页“市场主体信息登记-交易平台登录”分别登录各交易系统:

5.2 统一认证登录系统提供了4种登录方式,市场主体根据情况选择任一方式登录均可跳转登录到各交易系统:

5.3 进入确认授权页面,确认账户基本信息,并点击“确认授权”,进入确认登录页面,点击“确认登录”:


5.4 进入交易系统:

5.5 上述4类登录方式在非首次登录交易系统的情况下,可直接到重庆市公共资源交易网首页,挑选已接入统一认证系统的各交易系统直接登录:

以重庆市电子招投标系统为例,通过首页进入系统登录页面,系统同样提供了4种登录方式,市场主体根据情况选择任一方式登录均可登录进入各交易系统:

六、其他功能
主体信息新增或修改时,如果未填写完成,可不点击“下一步”提交审核,点击“修改保存”,此时已填报信息可保存。同时,系统左上角会有待办事宜提醒标识,提示您尚未提交审核:



七、密码重置/找回
7.1 进入“市场主体信息登记”交易平台登录版块,找到“忘记登录名或密码”:

7.2使用注册人手机号码进行找回(单位名称、联系人、手机号码信息必须填写为初次注册时的信息):

7.3若无法使用手机号码找回密码或忘记登录名等其他原因,则可使用申诉找回,请下载遗失说明填写完成附营业执照复印件,加盖公司公章传到指定邮箱等待密码重置:
八、CA锁与主体库账号绑定
8.1实体CA(U盘锁)绑定。需确保主体库账号验证通过、CA锁信息和主体库信息一致、电脑上有CA锁驱动(如果有其他CA锁驱动会出现登录不上的情况)后。用CA锁登录“主体信息库”:

登录成功后,退出主体信息库,登录电子招投标系统(绑定为首次登录,需要用统一认证登录。)。登录成功就算绑定成功:

8.2手机CA锁(标e证)绑定。企业认领完成后直接使用扫码登录即可。或者登录主体信息库之后,选择绑定标e证:


8.3全国共享互认CA绑定。需确保主体库账号验证通过、CA互认共享APP中证书企业信息和主体库信息一致。用CA互认共享APP扫码登录“主体信息库”:

登录成功后,退出主体信息库,登录电子招投标系统(绑定为首次登录,需要用统一认证登录。)。登录成功就算绑定成功:

重庆市永川区工程建设项目网上合同签订
和合同变更系统操作指南
情况说明:
系统支持浏览器:IE浏览器,版本11及以上。
系统地址:https://ztb.cqggzy.com/CQTPBidder/memberLogin
系统控件下载地址:https://www.cqggzy.com/bszn/007009/007009005/20191009/8fc81c47-6ef5-4a6f-966c-1360506afdde.html
一、合同签订
(一)系统登录
系统支持用户登录、CA登录和手机扫码登录(如图1),登录系统后选择交易甲方身份登录(如图2)。

图1

图2
(二)发起合同签订
点击合同签订菜单,进入到合同签订列表页面(如图3),点击“合同签订”按钮进入到项目选择页面(如图4),选择项目后进入到合同上传页面(如图5),选择乙方单位,上传合同信息(只能上传word),完成合同信息签章后,会将合同信息推送到交易乙方。

图3

图4

图5
(三)中标人签署合同
中标人登录系统后选择“交易乙方”身份进入系统,点击“合同签订”菜单后选择需要签订合同的项目(如图6),进入到合同签订页面(如图7),完成合同签章后提交给招标人。

图6

图7
(四)招标人完成合同公示并登记
招标人进入“合同签订”菜单,选择已经完成合同签订的项目(如图8),进入到合同公示并登记页面(如图9),上传合同公示表,填写合同信息,对合同公示表签章后,提交到交易系统,并将合同公示表发布到重庆市公共资源交易监督网和重庆市公共资源交易网。

图8

图9
二、合同变更
(一)发起合同变更
招标人点击“合同变更”菜单,进入合同变更列表页面(如图10),点击“合同变更”按钮,进入合同选择页面(如图11),选择需要变更的合同后,进入到合同变更页面(如图12),重新选择交易乙方,上传变更后的合同并签章,完成合同变更要件的上传后,点击“提交信息”按钮后,将合同变更信息推送到乙方单位。

图10

图11

图12
(二)中标人签署合同变更
中标人登录系统后选择“交易乙方”身份进入系统,点击“合同变更”菜单后选择需要签订变更合同的项目(如图13),进入到合同变更签订页面(如图14),完成合同签章后提交给招标人。

图13

图14
(三)招标人完成合同变更公示并登记
招标人进入“合同变更”菜单,选择已经完成合同变更签订的项目(如图15),进入到合同变更公示并登记页面(如图16),上传合同变更公示表,填写合同信息,对合同变更公示表签章后,提交到交易系统,并将合同变更公示表发布到重庆市公共资源交易监督网和重庆市公共资源交易网。

图15

图16
重庆市工程建设项目招标计划发布操作指南
说明:
系统支持浏览器:IE浏览器,版本11及以上。
系统地址:https://ztb.cqggzy.com/CQTPBidder/memberLogin
系统控件下载地址:https://www.cqggzy.com/bszn/007009/007009005/20191009/8fc81c47-6ef5-4a6f-966c-1360506afdde.html
一、招标人发布招标计划
1、系统登录
系统支持用户登录、CA登录和手机扫码登录(如图1),登录系统后选择交易甲方身份登录(如图2)。

图1

图2
2、新增招标计划
点击招标计划菜单(如图3),进入到招标计划页面(如图4),点击“新增招标计划”按钮,进入到招标计划新增页面(如图5)。

图3

图4

图5
3、编制招标计划
填写项目信息,在招标项目信息栏目新增和修改标段信息(如图6),完成招标计划公示表的生成和签章(如图7)。生成的招标计划表必须签章后才能提交。

图6

图7
二、招标代理发起招标计划
1、系统登录
系统支持用户登录、CA登录和手机扫码登录(如图1),登录系统后选择交易甲方身份登录(如图2)。

图1

图2
2、新增招标计划
点击招标计划菜单(如图3),进入到招标计划页面(如图4),点击“新增招标计划”按钮,进入到招标计划新增页面(如图5)。

图3

图4

图5
3、编制招标计划
填写项目信息,在招标项目信息栏目新增和修改标段信息,完成招标人的挑选(如图6),完成招标计划公示表的生成和签章(如图7)。代理将生成的招标计划表推送招标人,招标人对招标计划表签章后提交发布。

图6

图7
三、招标文件关联招标计划
招标文件制作页面,在02招标计划栏目点击“添加招标计划”按钮(如图1),进入到招标计划挑选页面选择招标计划(如图2)。

图1

图2
![]()











