重庆市永川区水利局关于永川区胜利路街道污水管网更新改造工程洪水影响评价准予行政许可的决定
永水许可〔2025〕68号
重庆市永川区水利局
关于永川区胜利路街道污水管网更新改造工程洪水影响评价准予行政许可的决定
重庆永川政鑫综合能源有限公司:
根据你单位关于永川区胜利路街道污水管网更新改造工程洪水影响评价的行政许可申请(项目代码:2404-500118-04-01-82
4478),我局组织专家对《永川区胜利路街道污水管网更新改造工程洪水影响评价报告》进行了审查。根据《行政许可法》第三十八条第一款、《水行政许可实施办法》第三十二条第一项规定和专家评审意见,现就该工程洪水影响评价作出准予行政许可决定。
一、永川区胜利路街道污水管网更新改造工程位于重庆市永川区胜利路街道范围内,涉及河流为跳蹬河、玉屏河、胜利河及萱花河。同意本河段采用50年一遇洪水标准进行洪水影响评价。
二、原则同意涉河建设方案的洪水影响评价结论。本工程主要包括污水管道改造工程和河道清淤工程。
(一)污水管道改造工程是对现有污水管道改造替换,位于萱花河左右两岸和玉屏河左岸。
污水管道顺着萱花河左右两岸布置,右岸从W-80井起始,沿河至下游W-91井;左岸从W-92井起始,沿河至下游W-100井。其采用DN600球墨铸铁管,左岸涉河管道长299m,右岸涉河管道长297m,共计596m。
污水管道顺着玉屏河左岸布置两段,第一段从W-1井起始,沿河至下游W-19井;第二段从W-20井起始,沿河至下游W-55井。其采用DN500球墨铸铁管,第一段涉河管道长409.38m,第二段涉河管道长1008.96m,共计1418.34m。
萱花河和玉屏河内的污水管道均采用360°混凝土包封。
(二)河道清淤工程涉河部分为跳蹬河、玉屏河、胜利河及萱花河,其中跳蹬河清淤河段长1.9km、玉屏河清淤河段长1.3km、胜利河清淤河段长1.15km和萱花河清淤河段长0.75km。
污水管道改造工程采用纵向围堰导流。
项目建成后,对河道行洪影响较小,不影响现有水利设施,对防汛抢险无不利影响,对第三者合法水事权益影响较小。
三、有关要求
(一)项目法人应落实好第三方水事权益承诺有关责任事项。
(二)应充分考虑洪水对施工的不利影响,为确保自身防洪安全,工程开工前,项目法人应编制施工期防汛应急预案,报区防汛抗旱指挥部和我局备案。项目法人要充分重视河道保护工作,严禁向河道内倾倒弃土弃渣,施工完工后应及时拆除施工设施,清除弃渣等阻碍物,确保行洪安全。
(三)工程开工后,项目法人要及时将施工放样资料报送我局,我局将对工程控制坐标在内的涉河事项进行核查。
(四)工程竣工后,项目法人应报告我局,我局将对工程控制坐标在内的涉河事项进行全面复核;我局根据复核报告,参加工程项目的综合验收。工程经验收合格后方可启用。
(五)本行政许可决定有效期为3年,自签发之日起计算。期满后,若该工程未开工建设,本行政许可决定自行失效;若要继续建设,应重新履行行政许可手续。工程建设过程中涉河建设方案有较大变更的,也应按规定重新办理许可手续。
(六)项目法人应严格按照批复的内容和要求实施。
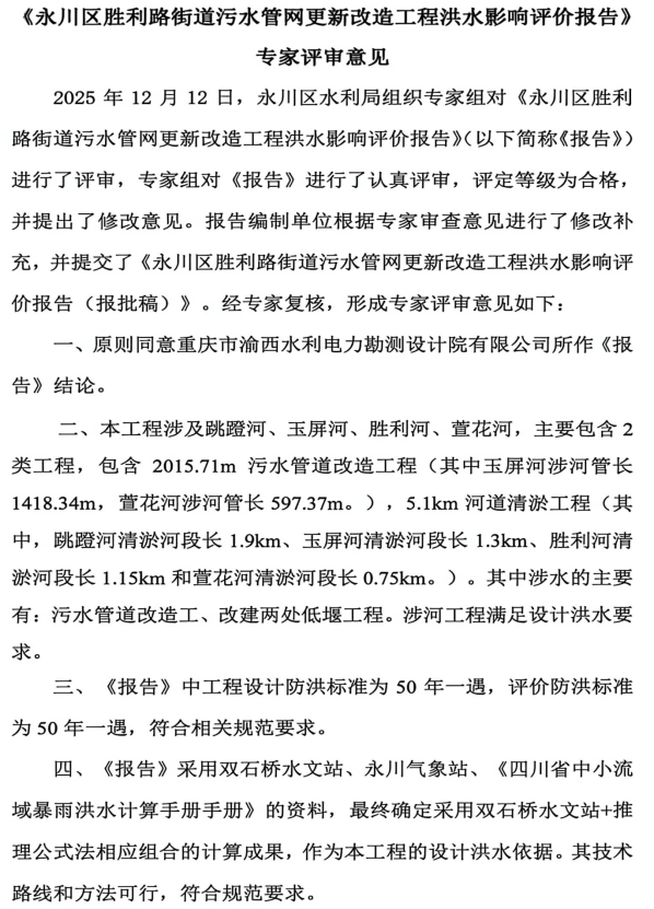
附件1:永川区胜利路街道污水管网更新改造工程洪水影响评价报告专家评审意见
附件2:永川区胜利路街道污水管网更新改造工程涉河建筑物主要控制点坐标表
重庆市永川区水利局
2025年12月22日
(此件主动公开发布)
![]()
![]()
![]()
![]()
![]()
![]()
![]()
![]()
![]()
![]()
![]()
附件1

— 1 —
附件2
永川区胜利路街道污水管网更新改造工程涉河建筑物主要控制点坐标表
|
项目 |
X |
Y | ||
|
污水管道改造工程 |
玉屏河 |
左岸起点1 |
3250127.15 |
587498.64 |
|
左岸终点1 |
3249855.05 |
587213.29 | ||
|
左岸起点2 |
3249790.75 |
587036.66 | ||
|
左岸终点2 |
3249143.57 |
586638.89 | ||
|
萱花河 |
右岸起点 |
3249382.73 |
586308.26 | |
|
右岸终点 |
3249088.33 |
586306.23 | ||
|
左岸起点 |
3249383.47 |
586314.27 | ||
|
左岸终点 |
3249087.15 |
586315.06 | ||
|
清淤工程 |
跳蹬河 |
起点 |
3249732.34 |
588851.80 |
|
终点 |
3248723.70 |
587334.43 | ||
|
玉屏河 |
起点1 |
3249938.53 |
587292.73 | |
|
终点1 |
3249837.66 |
587084.26 | ||
|
起点2 |
3249475.20 |
586690.70 | ||
|
终点2 |
3248515.79 |
586727.07 | ||
|
胜利河 |
起点 |
3248951.35 |
585506.61 | |
|
终点 |
3249023.18 |
586611.98 | ||
|
萱花河 |
起点 |
3249774.75 |
586270.93 | |
|
终点 |
3249064.50 |
586311.37 | ||
注:本工程涉及的高程为1985国家高程基准、坐标为2000国家大地坐标系。
— 1 —
