重庆市永川区水利局关于永川区临江片区污水管网更新改造工程洪水影响评价准予行政许可的决定
永水许可〔2025〕67号
重庆市永川区水利局
关于永川区临江片区污水管网更新改造工程洪水影响评价准予行政许可的决定
重庆永川政鑫综合能源有限公司:
根据你单位关于永川区临江片区污水管网更新改造工程洪水影响评价的行政许可申请(项目代码:2404-500118-04-01-68
4602),我局组织专家对《永川区临江片区污水管网更新改造工程洪水影响评价报告》进行了审查。根据《行政许可法》第三十八条第一款、《水行政许可实施办法》第三十二条第一项规定和专家评审意见,现就该工程洪水影响评价作出准予行政许可决定。
一、永川区临江片区污水管网更新改造工程位于重庆市永川区境内,项目涉及污水管网更新改造24.53km,涉及南大街街道,同意采用50年一遇洪水标准进行洪水影响评价。
二、原则同意涉河建设方案的洪水影响评价结论。本工程共1处涉河,涉及临江河芭江桥河段,为小型穿越。涉河管道为新建管道,涉河管道全长62m,管道埋深1.6m,河床段采用2根DN400球墨铸铁管倒虹吸型式,岸坡段采用单根DN1000球墨铸铁管,同时对左岸W-2井进行原位扩建。穿河段采用左右岸分段围堰导流,明挖埋设,河床段管道采用C30混凝土包封,包封厚度为200mm。开挖后的河道岸坡按照原生态治理方式大块石镇脚+斜坡植草护坡方案进行恢复。
采取相关补偿措施后,本工程的建设不会对现有工程设施及其他第三方合法水事的权益造成不利的影响,对河势稳定、防洪安全及河流行洪基本无影响。
三、有关要求
(一)项目法人应落实好第三方水事权益承诺有关责任事项。
(二)应充分考虑洪水对施工的不利影响,为确保自身防洪安全,工程开工前,项目法人应编制施工期防汛应急预案,报区防汛抗旱指挥部和我局备案。项目法人要充分重视河道保护工作,严禁向河道内倾倒弃土弃渣,施工完工后应及时拆除施工设施,清除弃渣等阻碍物,确保行洪安全。
(三)工程开工后,项目法人要及时将施工放样资料报送我局,我局将对工程控制坐标在内的涉河事项进行核查。
(四)工程竣工后,项目法人应报告我局,我局将对工程控制坐标在内的涉河事项进行全面复核;我局根据复核报告,参加工程项目的综合验收。工程经验收合格后方可启用。
(五)本行政许可决定有效期为3年,自签发之日起计算。期满后,若该工程未开工建设,本行政许可决定自行失效;若要继续建设,应重新履行行政许可手续。工程建设过程中涉河建设方案有较大变更的,也应按规定重新办理许可手续。
(六)项目法人应严格按照批复的内容和要求实施。
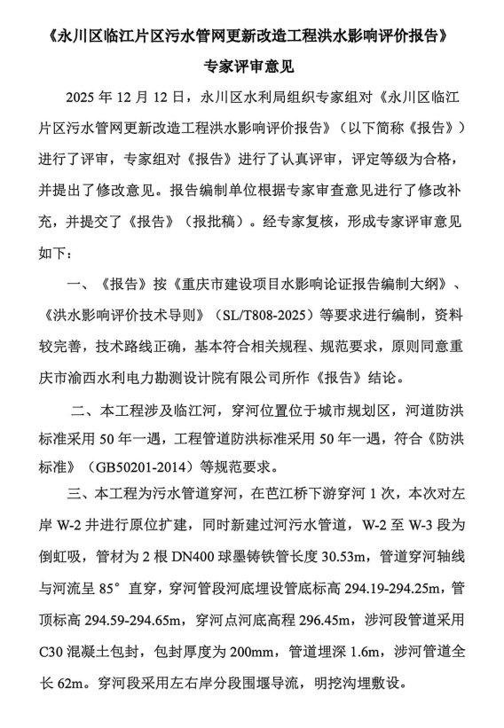
附件1:永川区临江片区污水管网更新改造工程洪水影响评价报告专家评审意见
附件2:永川区临江片区污水管网更新改造工程涉河建筑物主要控制点坐标表
重庆市永川区水利局
2025年12月22日
(此件主动公开发布)
附件1

— 1 —
附件2
工程涉河建筑物控制点坐标表
|
管段 |
坐标编号 |
坐标值(m) |
备注 | |
|
X |
Y | |||
|
芭江桥段 |
W-2 |
3248218.491 |
588050.67 |
|
|
W-3 |
3248189.198 |
588059.276 |
| |
|
W-4 |
3248177.211 |
588050.201 |
| |
|
Y |
3248161.478 |
588045.055 |
| |
— 1 —
